
La ricerca dimostra, infatti, che la superconduttività, caratteristica di una determinata classe di materiali, potrebbe emergere dalla particolare configurazione spaziale assunta dagli elettroni, capace di generare geometrie non euclidee a livello nanoscopico e mesoscopico (la dimensione intermedia tra mondo atomico e mondo macroscopico).
«La superconduttività è un fenomeno spettacolare della materia quantistica che caratterizza alcuni materiali nel mondo macroscopico. I superconduttori, espellendo completamente o in parte i campi magnetici al loro interno, a temperature che tendono allo zero assoluto, assumono resistenza nulla al passaggio di corrente elettrica», spiega Gaetano Campi dell’Ic-Cnr. «Un problema fonte di molte controversie tra gli scienziati è però la presenza di una classe di materiali in cui la superconduttività si manifesta ad alte temperature».
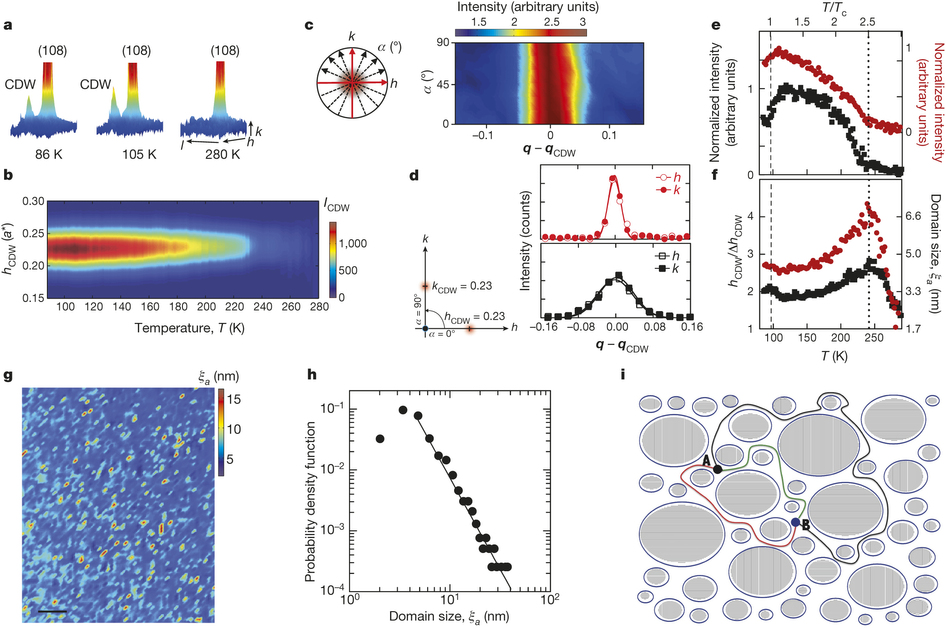
Il team ha acquisito informazioni decisive per risolvere il problema studiando, grazie all’utilizzo di fasci di radiazioni X e di avanzati sistemi ottici nei sincrotroni di Trieste e Grenoble e a metodi analitico-computazionali di big data set messi a punto nell’Istituto di cristallografia del CNR, la struttura atomica, nanoscopica e mesoscopica di un cristallo di cuprato di mercurio (superconduttore a temperature minori di 95 °K, cioè -178,5 °C, ma considerate alte rispetto allo zero assoluto -273,5°C) che, analizzato con sistemi tradizionali, sembrava possedere caratteristiche cristallografiche normali.
«Nel cuprato di mercurio – prosegue Campi – si è visto che gli elettroni formano cristalli (detti Charge Density Waves, CDW) a temperature minori di -30 °C (240 °K), così come le molecole di acqua formano ghiaccio a temperature sotto i zero gradi centigradi (+273 °K). Ma a differenza della struttura del ghiaccio, che è omogenea in condizioni normali, la distribuzione irregolare dei cristalli di elettroni lascia liberi spazi in cui compaiono geometrie non euclidee. Gli elettroni che rimangono liberi, a basse temperature, si organizzano invece in coppie (coppie di Cooper) che scorrono negli interstizi venutisi a creare tra i cristalli elettronici (CDW)».
Secondo gli autori dello studio, sarebbe proprio questa peculiare distribuzione spaziale non euclidea delle particelle su scala nanoscopica e mesoscopica la causa del fenomeno della superconduttività ad alte temperature osservata a livello macroscopico. «Questa scoperta, oltre a gettare una nuova luce su un nuovo stato di aggregazione della materia, aprirà nuove vie nel campo della progettazione di materiali superconduttivi», conclude Campi.
L’articolo su Nature: Inhomogeneity of charge-density-wave order and quenched disorder in a high-Tc superconductor






