Le possibili cause dei cicli glaciali sono state oggetto di numerose ricerche paleoclimatologiche negli scorsi decenni, ma senza ottenere risultati certi. Un significativo avanzamento arriva ora dai risultati delle analisi messe in atto da un team di ricercatori della Uc Santa Barbara, pubblicati il mese scorso su Science. Gli autori dello studio hanno rilevato come piccoli mutamenti nell’orbita terrestre siano correlati a cambiamenti nel clima del pianeta sul lungo periodo, ossia nell’arco di millenni.

La Terra si avvierebbe verso una nuova era glaciale tra circa 10mila anni. Ma le emissioni di gas serra d’origine antropica potrebbero aver spostato radicalmente la traiettoria del clima. Crediti:
Matt Perko/UC Santa Barbara
La Terra segue serie temporali che vedono alternarsi periodi di glaciazione, quando avviene un generale abbassamento delle temperature globali, e deglaciazione. I collegamenti tra parametri orbitali terrestri e le fluttuazioni climatiche sono sotto la lente d’ingrandimento della comunità scientifica da oltre un secolo, ma le prime reali conferme a riguardo sono giunte soltanto negli anni ’70. Si tratta di studi estremamente complessi, a causa della difficoltà di indagare ciò che è accaduto in epoche remote, ma ricercatori non si sono dati per vinti, e hanno posto la loro attenzione soprattutto sui fattori che portano all’esordio dei vari periodi glaciali.
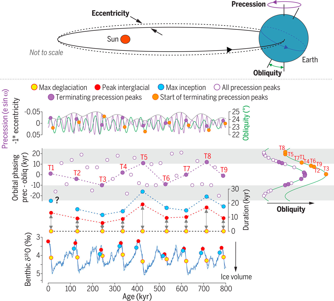
Il team dell’università californiana ha esaminato un intervallo temporale molto grande, pari a circa un milione di anni, focalizzandosi sulle variazioni nelle dimensioni delle calotte terrestri presenti nell’emisfero boreale e sulla temperatura dell’oceano profondo. Da tali analisi è risultata evidente una forte correlazione tra l’alternanza dei cicli glaciali e alcuni parametri orbitali. L’avvio delle deglaciazioni è probabilmente dovuto a una combinazione degli effetti della precessione e dell’obliquità, cioè l’inclinazione dell’asse di rotazione della Terra rispetto all’asse dell’eclittica. Quanto alle glaciazioni, la principale responsabile del loro innesco sembrerebbe essere l’obliquità, mentre le diminuzioni dell’eccentricità consentirebbero la crescita di enormi calotte.

Nell’immagine soprastante sono evidenziate le correlazioni tra la morfologia dei cicli glaciali e i parametri orbitali della Terra. Crediti: Stephen Barker et al., Science, 2025
La peculiarità che ha sorpreso gli studiosi consiste nell’aspetto fortemente deterministico dei cicli glaciali degli ultimi 900mila anni. «Siamo rimasti stupiti nel trovare un’impronta così chiara dei diversi parametri orbitali sui dati climatici», sottolinea a questo riguardo il primo autore dello studio, Stephen Barker, dell’Università di Cardiff (Regno Unito). «Si fa fatica a credere che questo schema non sia stato notato prima».
Dallo studio emerge che i cicli glaciali rispettano uno schema prevedibile: uno schema che mostra come attualmente il pianeta si trovi nel bel mezzo di un periodo interglaciale e che lo attenda in futuro, tra circa 10mila anni, una diminuzione della temperatura in grado di dare il via a una nuova era glaciale – questo in assenza di emissioni di gas serra di origine antropica. «Abbiamo trovato un modello prevedibile per la tempistica dei cambiamenti climatici della Terra tra le ere glaciali e i periodi miti e caldi come quelli odierni, chiamati interglaciali», aggiunge una delle coautrici dello studio, Lorraine Lisiecki, del Dipartimento di scienze della Terra a Uc Santa Barbara.
Nonostante i risultati ottenuti, gli autori sottolineano come la possibilità che tutto vada secondo i “piani della natura” sia piuttosto bassa, considerando l’effetto dirompente dovuto alle emissioni di anidride carbonica nell’atmosfera e, in generale, alle attività umane. La loro intenzione è ora quella di partire dai dati delle proprie scoperte per realizzare una linea temporale delle evoluzioni climatiche per i prossimi millenni, basandosi anche sulle variazioni passate. Tenendo questa volta conto anche di quanto questa evoluzione potrebbe essere perturbata dai cambiamenti climatici di origine antropica.
«È molto improbabile che una transizione verso uno stato glaciale avvenga nel giro di 10mila anni», conclude un altro dei coautori dello studio, Gregor Knorr, dell’Alfred Wegener Institute, Helmholtz Centre for Polar and Marine Research, «perché le emissioni umane di anidride carbonica nell’atmosfera hanno già deviato il clima dal suo corso naturale, con impatti a lungo termine nel futuro».
Per saperne di più:
- Leggi su Science l’articolo “Distinct roles for precession, obliquity, and eccentricity in Pleistocene 100-kyr glacial cycles”, di Stephen Barker, Lorraine E. Lisiecki, Gregor Knorr, Sophie Nuber e Polychronis C. Tzedakis






